文库 工程类 建筑工程

(EPC)设计方案及施工组织设计方案904页

施工 施工组织设计 设计 DOCX   881页   下载31   2024-10-08   浏览64637   收藏85   点赞11   评分-   505607字   100.00
温馨提示:当前文档最多只能预览 10 页,若文档总页数超出了 10 页,请下载原文档以浏览全部内容。
(EPC)设计方案及施工组织设计方案904页 第1页
(EPC)设计方案及施工组织设计方案904页 第2页
(EPC)设计方案及施工组织设计方案904页 第3页
(EPC)设计方案及施工组织设计方案904页 第4页
(EPC)设计方案及施工组织设计方案904页 第5页
(EPC)设计方案及施工组织设计方案904页 第6页
(EPC)设计方案及施工组织设计方案904页 第7页
(EPC)设计方案及施工组织设计方案904页 第8页
(EPC)设计方案及施工组织设计方案904页 第9页
(EPC)设计方案及施工组织设计方案904页 第10页
剩余871页未读, 下载浏览全部
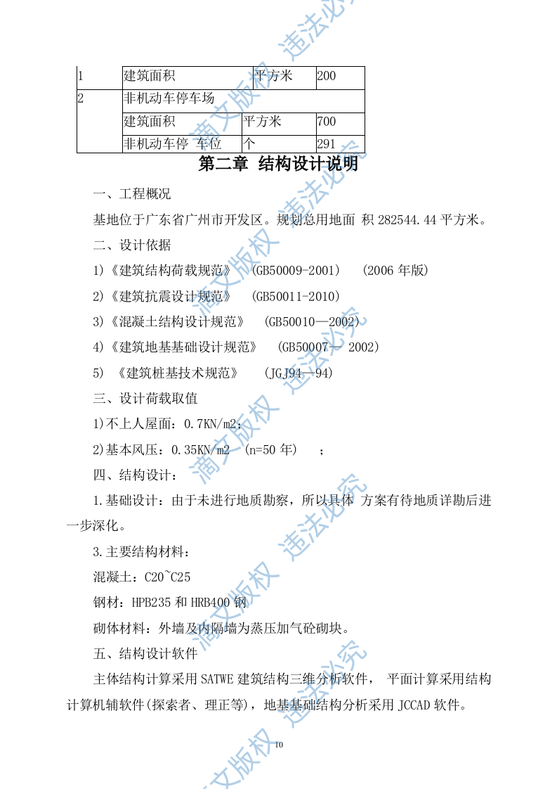
目 录 第一部分 设计方案 8 第一章 建筑设计说明 8 第二章 结构设计说明 10 第三章 设计图纸 11 第二部分 施工组织设计 21 第一章 技术措施 21 第一节 项目概况 21 第二节 编制依据 21 第 三 节 编制原则 22 第 四 节 项目管理原则 24 第五节 施工 计划 措施 29 第六节 赶工施工专项措施 31 第 七 节 季节性施工措施 35 第 八 节 施工程序总体设想 37 第 九 节 绿色施工技术措施 38 第 十 节 工程总体目标 46 第 十一 节 施工现场维护 47 第十二节 施工项目目标 48 第十三节 实施施工目标 49 第十四节 工程施工管理目标 52 第十五节 项目施工 机构组织设置 54 第十六节 施工进场准备工作 60 第 十七 节 工程总承包管理的组织 65 第 十八 节 项目施工管理 69 第十九节 项目风险管理 72 第 二十 节 项目进度管理 74 第二十一节 项目质量管理 76 第 二十二 节 项目费用管理 78 第二十三节 项目资源管理 79 第二十四节 项目沟通与信息管理 81 第二章 施工平面布置 83 第 一节 平面布置 83 第二节 施工现场 临时 供水、供电方案 84 第三节 总平面图布置的原则 85 第四节 施工平面布置和临时设施布置 85 第 五 节 施工平面布置总体筹划 92 第 六 节 施工总平面设计优化方法 92 第 七 节 施工总平面布置 94 第八节 施工现场的平面布置和临时设施布置 95 第 九 节 施工现场平面布置原则 98 第三章 施工项目重点难点分析 99 第 一 节 工程项目实施的重点、难点和解决 措施 99 第 二 节 重点、难点的技术处理 措施 103 第三节 对本项目内容、施工条件、重点难点分析 措施 105 第四节 本项目重点难点应对措施 108 第四章 分项工程次序 施工工艺 110 第一节 非机动车棚(含基础)-土建部分施工工艺 110 第二节 非机动车棚(含基础)-室内装修工程 125 第三节 非机动车棚(含基础)-安装工程 134 第四节 拆除原垃圾站并修复-土建部分施工工艺 139 第五节 拆除原垃圾站并修复-拆除工程施工工艺 161 第六节 拆除原垃圾站并修复-室内装修工程施工工艺 163 第七节 拆除原垃圾站并修复-安装工程施工工艺 175 第八节 拆除原垃圾站并修复-绿化工程施工工艺 195 第九节 拆除原垃圾站并修复-室外广场砖工程施工工艺 205 第十节 拆除原垃圾站并修复-道路工程(修葺)施工工艺 207 第十一节 拆除原垃圾站并修复-室外照明工程施工工艺 219 第十二节 拆除原垃圾站并修复-室外电工程施工工艺 222 第十三节 拆除原垃圾站并修复-排
(EPC)设计方案及施工组织设计方案904页
下载提示

任何单位或个人认为通过本站提供的信息和服务可能涉嫌侵犯他人合法权益,应该及时书面反馈,并提供身份证明、权属证明及详细侵权情况证明,本站在收到上述法律文件后,将会尽快移除被控侵权内容。

因本站服务引起的或与本站有关的任何争议,各方应友好协商解决;协商不成的,任何一方均可将有关争议提交至本站所属地仲裁委员会并按照其届时有效的仲裁规则仲裁;仲裁裁决是终局的,对各方均有约束力。