文库 工程类 亮化工程

路灯亮化施工项目方案(41页)

亮化 施工 路灯 项目方案 亮化施工 DOCX   41页   下载34   2024-05-22   浏览783   收藏18   点赞7   评分-   免费文档
温馨提示:当前文档最多只能预览 10 页,若文档总页数超出了 10 页,请下载原文档以浏览全部内容。
路灯亮化施工项目方案(41页) 第1页
路灯亮化施工项目方案(41页) 第2页
路灯亮化施工项目方案(41页) 第3页
路灯亮化施工项目方案(41页) 第4页
路灯亮化施工项目方案(41页) 第5页
路灯亮化施工项目方案(41页) 第6页
路灯亮化施工项目方案(41页) 第7页
路灯亮化施工项目方案(41页) 第8页
路灯亮化施工项目方案(41页) 第9页
路灯亮化施工项目方案(41页) 第10页
剩余31页未读, 下载浏览全部
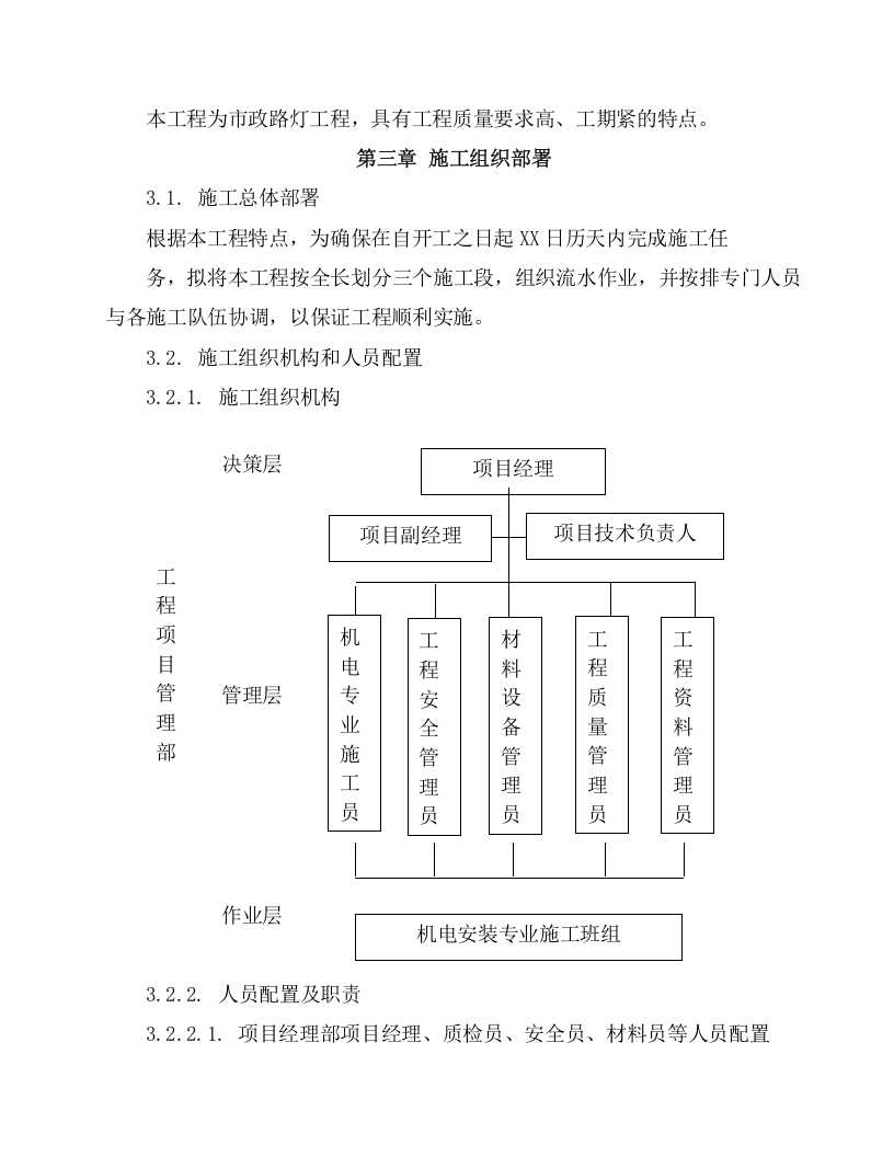
路灯亮化施工 项目 方案 投 标 文 件 ( 方案模板 ) 投标人: XXXXX (单位盖章) 2024 年 2 月 5 日 目录 第一章 综合说明 3 第二章 工程概况 4 第三章 施工组织部署 5 第四章 施工进度计划 10 第五章 施工技术措施 13 第六章 质量保证措施 24 第一章 综合说明 1.1. 编制说明 我公司在收到招标文件后,在认真学习领会招标文件的基础上,组织有关人员熟悉图纸、察看现场、市场调查后,且按公司ISO9000质量管理体系要求进行招投标评审,决定进行本次投标活动,并安排技术、造价专业相关人员分别进行技术方案、工程预算、投标文件的编制。同时根据本工程的特点,综合考虑我司施工实力、特长、技术、机具配套能力等多方面因素,在充分了解招标文件所提各项要求的前提下,编写了本工程施工组织设计。对于各分部工程、关键工序之间的相互协调和衔接等方面问题,我们在编制施组过程中已进行了技术措施可行性论证,认为是较为科学合理的,能达到确保工期和安全、保证质量、提高效益之目的,以为新余市城市亮化贡献我司的力量。 1.2. 编制依据 1.2.1. 施工招标文件和图纸; 1.2.2. 我司工地现场考察和市场调查所得资料; 1.2.3. 招标答疑所获情况; 1.2.4. 本公司类似工程施工经验; 1.2.5. 公司ISO9000:2000 质量管理体系文件; 1.2.6. 国家颁发的现行法律、法规,以及工程质量、文明施工及安全生产的有关规定及要求。 1.2.7. 本工程施工中我司将严格执行的现行城市道路照明、市政、绿化工程、建筑工程施工及验收规范、规程和标准主要为: 《城市道路照明工程施工及验收规程》CJJ89-2001 《城市道路照明设计标准》CJJ45-91 《城市道路绿化规划与设计规范》CJJ75-97 《城市绿化工程施工及验收规程》CJJ/T82-99 《10KV 及以下变电所设计规范》GB50053 《建筑安装工程质量检验评定标准(自动化仪表安装工程)》TJ308-77 《低压成套开关设备》GB7251-87 《电气装置工程盘、柜及二次回路结线施工及验收规范》GB50171-92 《工业与民用电力装置的接地设计规范》GBJ65-83 《电气装置安装工程接地装置施工及验收规范》GBJ50169-92 《灯具油漆涂层》CQB1551-92 《高杆照明设施技术条件》CJ/T3076 《砼结构工程施工质量验收规范》GB50204-2002 《建筑地基基础工程施工质量验收规范》GB50202-2002 《建筑施工安全检查标准》JGJ59-99 第二章 工程概况 2.1. 工程内容 xxxxx路灯工程 : 基础施工、电缆敷设、灯杆灯具安装、接线(接电)、调
路灯亮化施工项目方案(41页)
下载提示

任何单位或个人认为通过本站提供的信息和服务可能涉嫌侵犯他人合法权益,应该及时书面反馈,并提供身份证明、权属证明及详细侵权情况证明,本站在收到上述法律文件后,将会尽快移除被控侵权内容。

因本站服务引起的或与本站有关的任何争议,各方应友好协商解决;协商不成的,任何一方均可将有关争议提交至本站所属地仲裁委员会并按照其届时有效的仲裁规则仲裁;仲裁裁决是终局的,对各方均有约束力。