文库 学习资料 合同范本

《园林景观设计合同》

合同 DOC   6页   下载2   2024-02-29   浏览837   收藏0   点赞0   评分-   免费文档
温馨提示:当前文档最多只能预览 3 页,若文档总页数超出了 10 页,请下载原文档以浏览全部内容。
《园林景观设计合同》 第1页
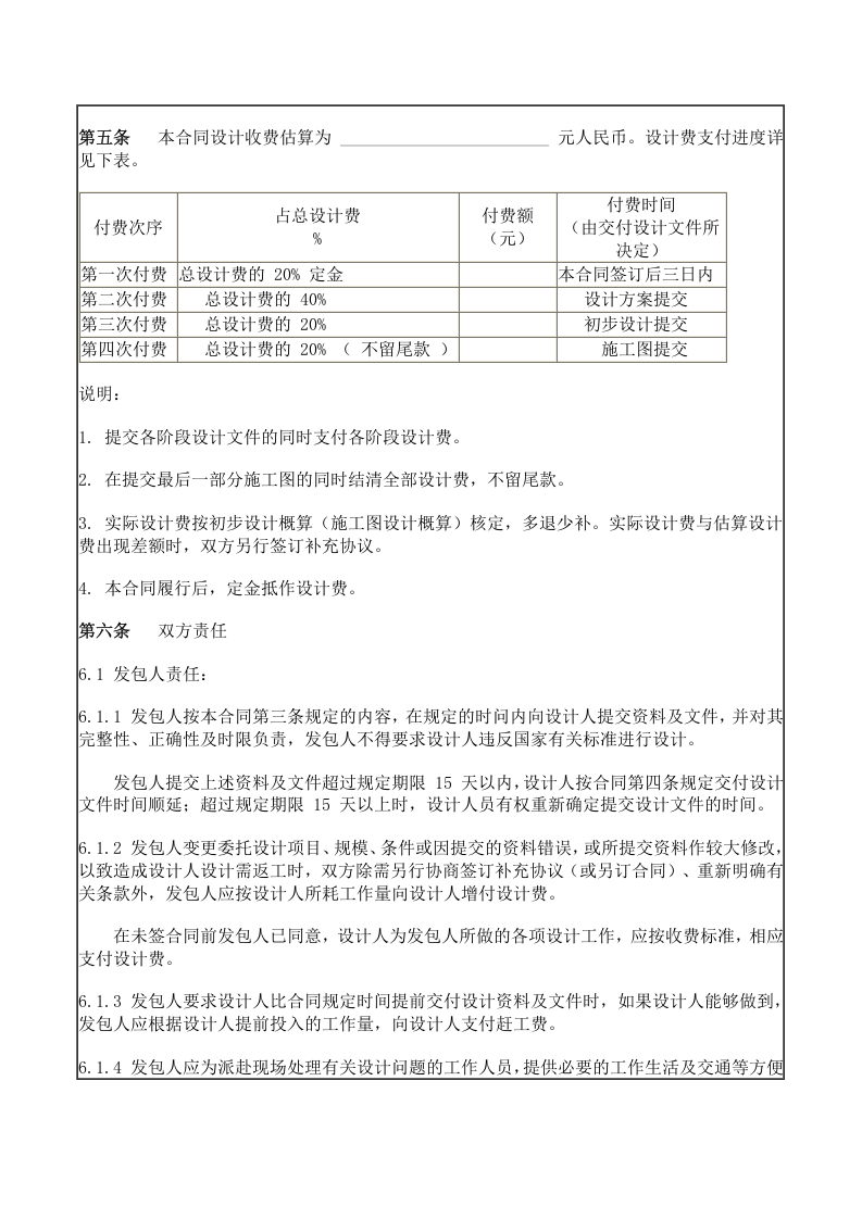
《园林景观设计合同》 第2页
《园林景观设计合同》 第3页
剩余3页未读, 下载浏览全部
园林景观设计合同
下载提示

任何单位或个人认为通过本站提供的信息和服务可能涉嫌侵犯他人合法权益,应该及时书面反馈,并提供身份证明、权属证明及详细侵权情况证明,本站在收到上述法律文件后,将会尽快移除被控侵权内容。

因本站服务引起的或与本站有关的任何争议,各方应友好协商解决;协商不成的,任何一方均可将有关争议提交至本站所属地仲裁委员会并按照其届时有效的仲裁规则仲裁;仲裁裁决是终局的,对各方均有约束力。