目
 
录
第一章 服务方案
3
第一节 服务目标承诺
3
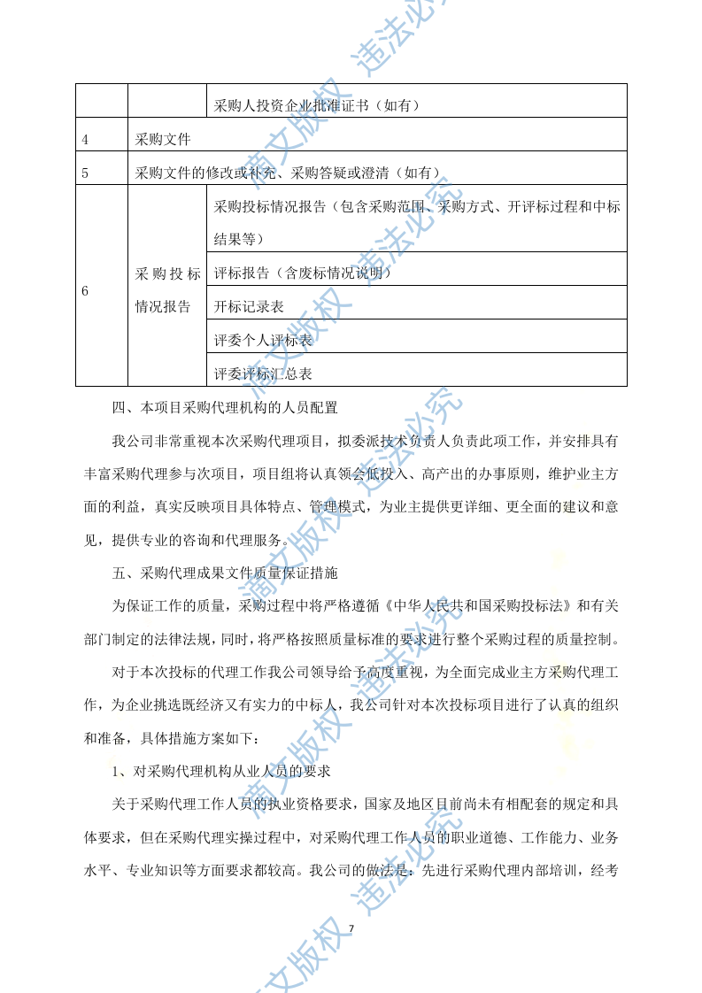
第二节 
采购项目
的主要工作
20
第二节 人员配备安排
32
第三节 项目进度计划
38
第四节 质量保证措施
39
第五节 
采购代理
内部质量节点控制
45
第
六
节
 
保证
采购
文件编制规范性的质量措施
49
第七节
 
采购代理
工作服务质量的总体保证措施
57
第八节 服务能力保障
64
第九节 
采购代理
服务承诺及措施方案
72
第十节 
采购代理
服务实施方案
79
第十一节 
采购代理
服务
计划
保证措施
106
第十二节 总体服务实施方案流程
108
第二章 管理制度
201
第一节 人员管理制度
201
第二节 保密制度
203
第三节 
采购代理
公司保密守则
204
第
四节 
财务管理
保密制度
205
第五节 
采购代理
服务保密措施
207
第六节 内部控制制度
208
第七节 开评标管理制度
210
第八节 
采购代理
管理方案
213
第九节 
采购代理
工作制度
253
第十节 
采购代理
机构工作风险分析及
管理
措施
257
第十一节 
采购代理
服务
管理及风险措施
260
第三章 保证措施
263
第一节 
采购代理
服务周期保证措施
263
第二节 
企业印章管理制度
265
第三节 
项目
采购
实施计划
保证措施
265
第四节 
采购代理
各项
保证措施
267
第五节 
对
采购代理
机构管理
保证
措施
269
第六节 
采购代理
优质服务
保证
措施
270
第七节 
招投标法规解读及投诉质疑解决
保证措施
273
第八节
 
采购代理
工作
保证措施
297
第九节 实行
采购代理
机构的管理保证措施
302
第十节 
采购代理
工作注意事项
305
第十一节 
对
采购代理
工作中应注意的问题的总结
306
第十
二
节 
代理
采购工作
中的重点难点分析
3
12
    
第一章 服务方案
第一节 服务目标承诺
一、
采购代理
工作目标
公司在开展
采购代理
工作的过程中,严格按照国家、
湖南
省、
\市
相关法律、法规的规定,同时按照ISO900
1:2008的质量管理体系的要求进行内部管理(实现管理工作标准化、制度化);业务上严格遵守《中华人民共和国
采购
投标法》(实现了代理工作的规范化)。从而实现项目
采购
能以在计划时间内以优质高效的服务完成
采购代理
工作。 坚持公开、公平、公正、科学择优的原则选择中标单位,确保
采购工作
满足的要求,实现委托人投资的最大效益。
二、
采购代理
工作内容
1、与业主接洽,签订
采购代理
合同,让业主提供
采购项目
计划批文、规划
证件
及对
采购
要求等资料,应用专业技术与技能为业主提供
采购
前期咨询服务。
2、填写
采购
申请表,报
                                    
                                    
                                
                                        政府采购项目代理服务方案312P
                                    
                                 
             
                     
                     
                     
                     
                     
                     
                     
                     
                     
                    