公路运输、货物、物资运输服务
项目
方案
投 标 文 件
(
方案模板
)
投标人:
   
XXXXX
     
(单位盖章)
2024
 
年
 2 
月
 5 
日
目
  
录
第一章、服务管理能力
4
一、健全的经营、服务、调度、统计、技术等机构和相应完备的管理制度
4
(一)、运输部组织结构图如下:
4
(二)、部门职责
4
(三)、运输作业总体安排
6
(四)、车辆管理
8
二、具有较广的服务范围和有业务覆盖,有较强的突发运输需求
15
三、车辆安排及调运系统完善,物流跟踪、回单回收及信息反馈措施
17
四、对于项目接货地发生的物流异常,包括但不限于卸货、转运、轻微货损等的协调沟通及处理预案
22
(一)、装卸现场管理
28
五、对于上山、超限货物、危险品货物等条件恶劣线路运输
34
六、物资运输管理
36
(一)、设备包装
36
(二)、物资搬运
38
(三)、仓库管理制度
40
(四)、运输方式及方案
42
(五)、物资运达施工现场后的保护措施和要求
53
(六)、安全保证措施
56
七、质量保证措施
59
(一)、供货质量保障措施:
60
(二)、产品出厂生产的质量保障措施
61
(三)、外购产品和材料的质量保障措施
62
(四)、运送过程中的产品质量保障措施
63
(五)、现场存放中的货物质量保障措施
64
(六)、质量保证与控制措施
68
八、车辆管理
73
第二章、安全保障计划
87
一、货物安全保障计划及执行措施
87
二、有完备的风险事项承诺
91
三、货物运输安全承诺书 
92
四、运输承诺书
 
94
五、紧急处置应急预案
95
第一章、服务管理能力
一、健全的经营、服务、调度、统计、技术等机构和相应完备的管理制度
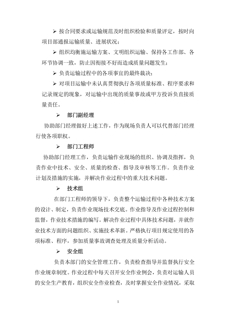
(一)、运输部组织结构图如下:
部门经理
部门副经理
专项工程师
业务负责人
安全负责人
质量负责人
外勤负责人
接卸
负责人
公路运输负责人
部门经理
部门副经理
专项工程师
业务负责人
安全负责人
质量负责人
外勤负责人
接卸
负责人
公路运输负责人
(二)、部门职责
部门经理
负责审批
运输
方案及其它计划;
对
运输
人员、机械设备、原材料、作业环境、资金等实施全方位管理和控制,使
运输
质量达到国家验收规范和合同规定的要求;
组织有关人员对运输实施中的质量活动进行监控,使
运输
质量始终处于受控状态;
按合同要求或
运输
规范及时组织检验和质量评定,按时向项目部通报
运输
质量、进展状况;
组织均衡施
运输方案
、文明
组织运输
、保持各工作部、各环节协调一致,防止因衔接不好而造成质量问题发生;
负责运输过程中的各项事宜的最终
                                    
                                    
                                
                                        公路运输、货物、物资运输服务项目方案(102页)
                                    
                                 
             
                     
                     
                     
                     
                     
                     
                     
                     
                     
                    