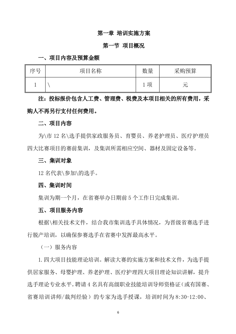
家政技能大赛培训
方案
投 标 文 件
(
方案模板
)
投标人:
   
XXXXX
     
(单位盖章)
xxxx
 
年
 
x
 
月
 
x
 
日
目
 
录
第一章 培训实施方案
6
第一节 项目概况
6
第二节 培训服务行业分析
8
第三节 职业技能培训存在问题及对
策分析
18
第
四
节 设施、设备管理及维护
22
第
五
节 多媒体教学设备使用管理
25
第
六
节 家政服务员的基本知识
29
第
七
节 养老护理
42
第
八
节 照料婴儿
54
第
九
节 母婴护理八大问题
66
第十节 医疗护理培训
68
第
十一
节 跟踪服务措施
69
第
十二
节 培训实施计划
71
第
十三
节 培训的目的与原则
77
第
十四
节 培训准备工作
79
第
十五
节 教学质量考核
82
第
十六
节 跟踪服务体系
85
第
十七
节 项目管理组织机构
86
第
十八
节 部门职能与人员职责
95
第
十九
节 本地化服务
116
第
二十
节 服务原则
117
第
二十一
节 项目激励机制
119
第
二十二
节 项目绩效考核办法
121
第
二十三
节 就业指导计划
130
第二十四节 
培训目的
131
第二十五节 
培训思路
132
第二十六节 
具体路径
134
第二十七节 
管理机制
136
第二十八节 
社会评价
140
第二十九节 
服务体系
141
第三十节 
组织措施
145
第
三十一
节 培训课程安排
146
第
三十二
节
 
增值服务
177
第三十三节 
前期准备
178
第三十四节 
后期服务
179
第三十五节 家政服务培训计划与工作方案
183
第三十六节 家政服务
技能培训
思路
194
第三十七节 \家政赛前技术培训
199
第三十八节 财务运营管理规章制度
200
第三十九节 家政技能培训
206
第
四十
节 战略经营规划
230
第四十一节 合理化措施、建议
234
第
四十二
节 技术培训承办服务承诺
235
第
四十三
节
 
投入本项目的宣传媒介
236
第二章 质量保障措施
249
第一节 培训服务质量保障
249
第
二
节 家政职业技能培训服务质量管理制度
277
第三节 学员管理制度
291
第四节
 
安全管理措施
300
第五节
 
培训期间安全应急措施
302
第
六
节 质量保证的工作制度
320
第
七
节 投诉产生原因分析
322
第
八
节 投诉处理原则
324
第
九
节 投诉处理技巧
326
第
十
节 投诉处理规范
327
第
十一
节 投诉处理流程
329
第
十二
节 项目管理模式
331
第
十三
节 居家安全知识
337
第
十四
节 家庭急救
345
第
十五
节 质量保证体系
360
第
十六
节 服务质量保障
362
第
十七
节 应急事件处理整体方案
371
第
十八
节 应急事件处理制度
374
第十九节 
项目过程
质量
保障
376
第二十节 
胜任模
                                    
                                    
                                
                                        家政技能大赛培训方案(450页)
                                    
                                 
             
                     
                     
                     
                     
                     
                     
                     
                     
                     
                    