文库 服务类 维修

海上风电项目通航保障应急值守服务采购项目投标方案(82页)

服务 采购 DOCX   82页   下载22   2025-05-14   浏览41404   收藏86   点赞32   评分-   31547字   200积分
温馨提示:当前文档最多只能预览 10 页,若文档总页数超出了 10 页,请下载原文档以浏览全部内容。
海上风电项目通航保障应急值守服务采购项目投标方案(82页) 第1页
海上风电项目通航保障应急值守服务采购项目投标方案(82页) 第2页
海上风电项目通航保障应急值守服务采购项目投标方案(82页) 第3页
海上风电项目通航保障应急值守服务采购项目投标方案(82页) 第4页
海上风电项目通航保障应急值守服务采购项目投标方案(82页) 第5页
海上风电项目通航保障应急值守服务采购项目投标方案(82页) 第6页
海上风电项目通航保障应急值守服务采购项目投标方案(82页) 第7页
海上风电项目通航保障应急值守服务采购项目投标方案(82页) 第8页
海上风电项目通航保障应急值守服务采购项目投标方案(82页) 第9页
海上风电项目通航保障应急值守服务采购项目投标方案(82页) 第10页
剩余72页未读, 下载浏览全部
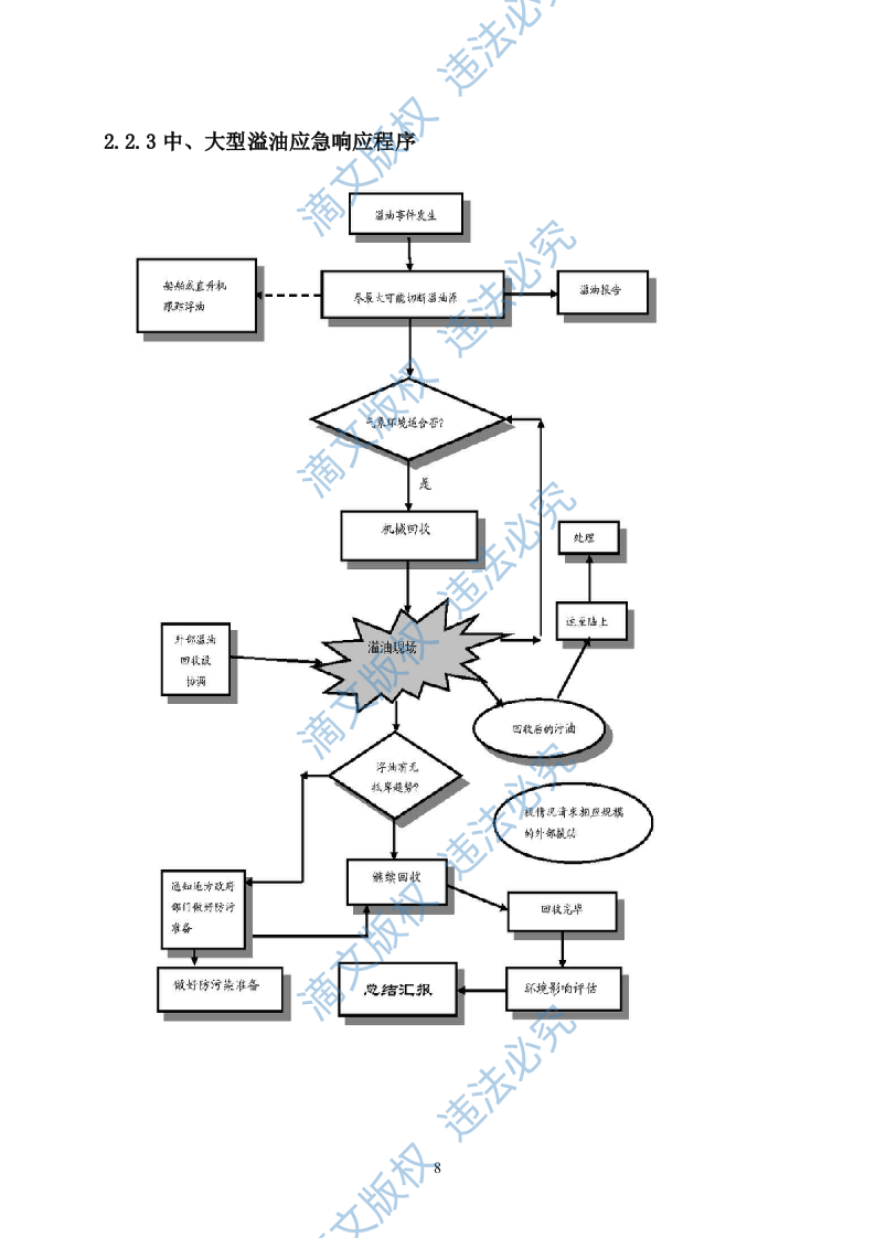
海上风电项目通航保障应急值守服务采购项目 投标 方案 目录 一、 污染清除作业方案 1 1 目的、适用范围及职责 1 1.1目的 1 1.2适用范围 1 1.3术语和定义 1 1.4职责 2 2 总体应急策略 2 2.1应急反应程序策略 2 2.2清污方案选择策略 5 2.3溢油应急联络 9 2.4溢油应急响应工作流程 9 3 应急堵漏、卸载等污染控制方案 10 3.1应急堵漏方案 10 3.2应急卸载方案 11 4 海上污染物回收和清除方案 12 4 .1溢油围控方案 13 4 .2海上回收和溢油清除方案 25 5 岸线清污方案 60 5 .1油在不同类型海岸线的状态及影响 60 5 .2岸线的物理清除方法 61 5 .3不同类型岸线污染清除方法 64 6 化学品应急对策 66 7 污染物临时储存和运输对策(避免二次污染对策) 73 8 污染清除作业安全方案 74 二、 污 染物处置 方案 76 1 目的 76 2 适用范围 76 3 总体污染物处置策略 76 4 污染物临时储存和运输对策(避免二次污染对策) 77 4.1 海上储存 77 4.2 岸上储存 77 4.3 回收废弃物的分离 77 4.4 运输 78 5 应急清污船舶、设施、设备和器材洗销方案 78 5.1 船舶 78 5.2 围油栏 78 5.3 收油机 78 5.4 卸载泵 79 5.5 其他设备和器材 79 6 污染物送岸处置方案 79 6.1 液体污染物委托处置方案 79 6.2 固体污染物委托处置方案 80 一、 污染清除作业方案 1 目的、适用范围及职责 1.1目的 为确保船舶污染物清除作业过程中的应急策略能准确快速制订,在海上污染物回收和清除、主要敏感资源维护、岸线清污、应急堵漏和卸载等作业过程中有章可循,保障清污作业的有序和有效开展,确保清污作业人员的安全,并防止清污过程发生二次污染。 1.2适用范围 本方案适用船舶污染清除作业涉及的海上污染物回收和清除、主要敏感资源围护、岸线清污、应急堵漏和卸载、作业安全等内容。 1.3术语和定义 1.3.1 油类 任何类型的油及其炼制品。 1.3.2持久性油类 任何持久性烃类矿物油,例如原油、燃油、重柴油和润滑油等。持久性油类一经流入水域,即能形成一层油膜长期地存留在水面上,且能被风及水流所形成的表层流带到远处,在海岸造成集积,不易分解及氧化的油类。 1.3.3非持久性油类 是指持久性油类以外的任何油类,例如汽油、轻质柴油、航空煤油、轻质原油等。 1.4职责 安全与防污染管理委员会负责制定、修改和审定《污染清除作业方案》,由总经理审批。 应急操作部负责《污染清除作业方案》的具体实施。 2 总体应急策略 本公司作为具有 三 级资质的船舶污染清除单位,有能力在 XX
海上风电项目通航保障应急值守服务采购项目投标方案82页
下载提示

任何单位或个人认为通过本站提供的信息和服务可能涉嫌侵犯他人合法权益,应该及时书面反馈,并提供身份证明、权属证明及详细侵权情况证明,本站在收到上述法律文件后,将会尽快移除被控侵权内容。

因本站服务引起的或与本站有关的任何争议,各方应友好协商解决;协商不成的,任何一方均可将有关争议提交至本站所属地仲裁委员会并按照其届时有效的仲裁规则仲裁;仲裁裁决是终局的,对各方均有约束力。