文库 工程类 装修装饰

部队超市技术方案模板(649页)

技术 技术方案 超市 部队 DOCX   649页   下载33   2024-06-26   浏览404   收藏74   点赞36   评分-   310272字   120.00
温馨提示:当前文档最多只能预览 10 页,若文档总页数超出了 10 页,请下载原文档以浏览全部内容。
部队超市技术方案模板(649页) 第1页
部队超市技术方案模板(649页) 第2页
部队超市技术方案模板(649页) 第3页
部队超市技术方案模板(649页) 第4页
部队超市技术方案模板(649页) 第5页
部队超市技术方案模板(649页) 第6页
部队超市技术方案模板(649页) 第7页
部队超市技术方案模板(649页) 第8页
部队超市技术方案模板(649页) 第9页
部队超市技术方案模板(649页) 第10页
剩余639页未读, 下载浏览全部
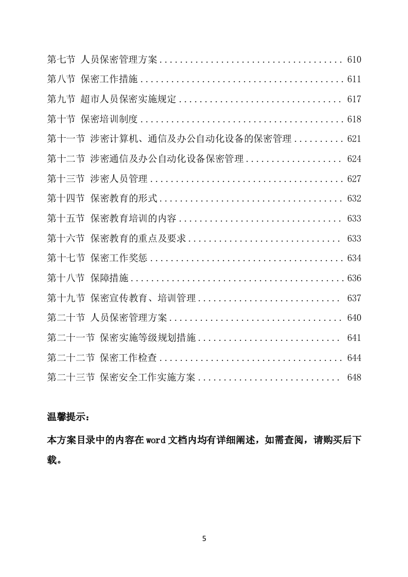
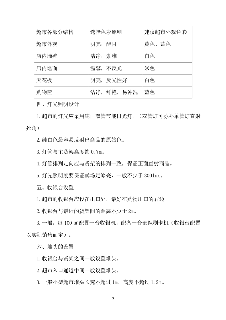
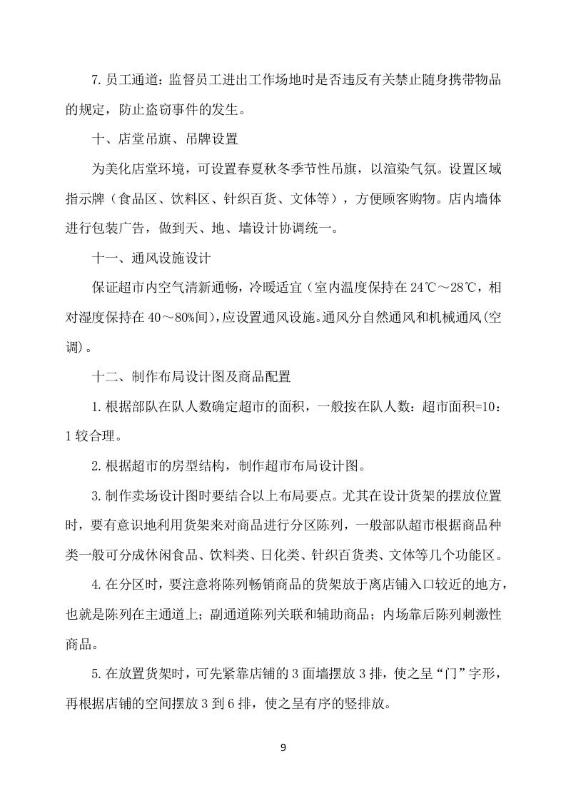
部队超市 项目 技术方案 投 标 文 件 ( 方案模板 ) 投标人: XXXXX (单位盖章) XX 年 X 月 X 日 目 录 第一章 配套设施 6 第一节 部队 超市店面 装修 形象及布局设计 6 第二节 装修方案 10 第三节 设施设备投入种类、数量 31 第 四 节 设备管理方案 32 第五节 配套软硬件设施 46 第六节 运营理念 47 第七节 仓库管理制度 62 第 八 节 对超市租赁经营的理解 83 第 九 节 部队 超市 运营 问题分析及解决对策 89 第十节 超市经营方案 96 第 十一 节 商品采购控制方案 103 第 十 二节 商品保管控制方案 145 第 十 三节 商品销售控制方案 153 第 十 四节 积压商品处理控制方案 161 第 十五 节 服务承诺 162 第 十六 节 服务质量控制方案 163 第十七节 服务单位优惠管兵方案 170 第十八节 整体运营方案及理念 177 第十九节 超市经营管理计划 179 第二十节 经营管理模式 186 第二十一节 超市运营流程实施方案 209 第 二十二 节 超市经营 目标 理念 217 第 二十三 节 整体 运营 实施 方案 246 第二十四节 书面承诺 260 第二章 制度方案 261 第一节 管理制度 261 第二节 现场管理 270 第三节 超市库房管理制度 288 第四节 仓库管理制度 299 第 五 节 仓库管理 320 第六节 客户投诉处理管理制度 329 第 七 节 超市食品安全管理制度 332 第八节 超市管理制度及措施 338 第 九 节 商品管理制度 350 第 十 节 超市 供货商 管理 措施 354 第 十一 节 其他管理制度 366 第 十 二节 成本控制方法 371 第 十 三节 节能降耗管理 374 第 十 四节 人力成本控制 375 第十五节 人员管理制度 379 第十六节 人员管理方案 422 第十七节 从业人员培训制度 429 第十八节 岗位责任制度 454 第十九节 公用设施维修管理方案 480 第二十节 日常卫生清洁管理方案 481 第二 十一 节 卫生保洁标准、规程及措施 499 第 二十二 节 卫生消毒方案 515 第 二十三 节 超市“除四害”消杀方案 519 第 二十四 节 卫生工作安排与检查 527 第二十五节 食品安全管理制度 528 第 二十六 节 食品安全控制 536 第二十七节 超市食品安全监督管理工作规范 543 第 二十八 节 消防安全管理 550 第 二十九 节 防盗安全管理 555 第三十节 食物中毒应急预案 562 第 三十一 节 物资应急供应方案 564 第三十二节 应急配送服务方案 564 第 三十三 节 总体应急预案 576 第三十四节 应急服务措施 578 第三十五节 保证货物
部队超市技术方案模板(649页)
下载提示

任何单位或个人认为通过本站提供的信息和服务可能涉嫌侵犯他人合法权益,应该及时书面反馈,并提供身份证明、权属证明及详细侵权情况证明,本站在收到上述法律文件后,将会尽快移除被控侵权内容。

因本站服务引起的或与本站有关的任何争议,各方应友好协商解决;协商不成的,任何一方均可将有关争议提交至本站所属地仲裁委员会并按照其届时有效的仲裁规则仲裁;仲裁裁决是终局的,对各方均有约束力。